海灣火災報警設備的現場檢查都查些什么?有哪些判定依據?
海灣消防設備設施是防控火災的重要手段,而消防設備設施的可靠性則是決定其作用正常發展的決定因素。為了建立良好的消防產品市場秩序,消防主管部門會對消防產品設備進行現場檢查,及時發現和查處假冒偽劣消防產品,確保消防產品和消防設的施完好有效。那么,消防產品的現場檢查都查些什么?產品質量的合格與否都有哪些判定依據和標準呢?今天我們以火災報警設備為例來詳細了解一下。
海灣消防產品的現場檢查主要包括市場準入檢查和產品質量現場檢查兩類。顧名思義,市場準入檢查是針對產品是否符合國家有關市場準入規定所進行的檢查。而產品質量現場檢查則是針對產品的一些關鍵性能,在現場采用相應檢查方法進行的產品質量檢查。當市場準入檢查不合格時,可不繼續進行產品質量現場檢查而進行判定。
一、市場準入檢查
火災報警設備的市場準入應符合有關法律法規和產業政策的規定。市場準入檢查項目、要求及不合格情況見表1。

表1
二、產品質量現場檢查
火災報警設備的產品質量應當按照相關法律法規、強制性國家標準或者行業標準的規定,經型式檢驗和出廠檢驗合格。產品檢驗情況檢查項目、要求及不合格情況見表2。

表2
1點型感煙火災探測器
(1)檢查項目
檢查項目、技術要求和不合格情況見表3。

表3
(2)檢查方法
a. 確認點型感煙火災探測器與火災報警控制器連接正確并接通電源,處于正常監視狀態。用加煙器向點型感煙火災探測器施加煙氣,觀察火災報警控制器的顯示狀態和點型感煙火災探測器的報警確認燈狀態。
b. 復位火災報警控制器,觀察點型感煙火災探測器的報警確認燈狀態。
(3)檢測器具
加煙器:能夠向點型感煙火災探測器施加試驗煙。
注:試驗煙可由蚊香、棉繩、香煙等材料陰燃產生。
2點型感溫火災探測器
(1)檢查項目
檢查項目、技術要求和不合格情況見表4。

表4
(2)檢查方法
a. 確認點型感溫火災探測器與火災報警控制器連接正確并接通電源,處于正常監視狀態。用熱風機向點型感溫火災探測器的感溫元件加熱,觀察火災報警控制器的顯示狀態和點型感溫火災探測器的報警確認燈狀態。
b. 復位火災報警控制器,觀察點型感溫火災探測器的報警確認燈狀態。
(3)檢測器具
熱風機:能產生使點型感溫火災探測器報警的熱氣流。
注:GB4716-2005規定,點型感溫火災探測器按典型應用溫度分為A1、A2、B、C、D、E和G中的一類或多類,并主要根據對升溫速率響應性能不同分為S型和R型。應根據探測器的類別及S型或R型的特點施加滿足其動作條件的溫度。在檢測前,應充分了解探測器的類別和類型,特別是對典型應用溫度較高的C、D、E和G類探測器和具有差溫特性的S型探測器。
3點型紅外火焰探測器
(1)檢查項目
檢查項目、技術要求和不合格情況見表5。

表5
(2)檢查方法
a. 確認點型紅外火焰探測器與火災報警控制器連接正確并接通電源,處于正常監視狀態。將火焰光源(如打火機、蠟燭,火焰高度4cm左右)置于距離探測器正前方1m處,靜止或抖動,觀察火災報警控制器的顯示狀態和點型紅外火焰探測器的報警確認燈狀態。也可利用生產廠商提供的現場測試光源按其技術要求進行檢查。
b. 復位火災報警控制器,觀察點型紅外火焰探測器的報警確認燈狀態。
(3)檢測器具
打火機或蠟燭。
4點型紫外火焰探測器
(1)檢查項目
檢查項目、技術要求和不合格情況見表6。

表6
(2)檢查方法
a. 確認點型紫外火焰探測器與火災報警控制器連接正確并接通電源,處于正常監視狀態。將火焰光源(如打火機、蠟燭)置于距離探測器正前方1m處,觀察火災報警控制器的顯示狀態和點型紫外火焰探測器的報警確認燈狀態。
b. 復位火災報警控制器,觀察點型紫外火焰探測器的報警確認燈狀態。
(3)檢測器具
打火機或蠟燭。
5獨立式感煙火災探測報警器
(1)檢查項目
檢查項目、技術要求和不合格情況見表7。

表7
(2)檢查方法
a. 確認獨立式感煙火災探測報警器按制造商規定的供電方式供電,處于正常監視狀態。用加煙器向獨立式感煙火災探測報警器施加煙氣,觀察獨立式感煙火災探測報警器的聲、光報警狀態。
b. 操作獨立式感煙火災探測報警器的自檢機構,觀察獨立式感煙火災探測報警器的聲、光報警狀態。
(3)檢測器具
加煙器:能夠向獨立式感煙火災探測報警器施加試驗煙。
注:試驗煙可由蚊香、棉繩、香煙等材料陰燃產生。
6吸氣式感煙火災探測器
(1)檢查項目
檢查項目、技術要求和不合格情況見表8。

表8
(2)檢查方法
a. 確認探測型吸氣式感煙火災探測器與火災報警控制器正確連接并接通電源,處于正常監視狀態。用加煙器向吸氣式感煙火災探測器施加煙氣,觀察火災報警控制器的顯示狀態和吸氣式感煙火災探測器的報警確認燈狀態。
b. 確認探測報警型吸氣式感煙火災探測器按制造商規定的供電方式供電,處于正常監視狀態。用加煙器向吸氣式感煙火災探測器施加煙氣,觀察吸氣式感煙火災探測器的聲、光報警狀態。
c. 操作探測報警型吸氣式感煙火災探測器的手動自檢機構,觀察吸氣式感煙火災探測器面板的指示燈、顯示器狀態。
(3)檢測器具
加煙器:能夠向吸氣式感煙火災探測器施加試驗煙。
注:試驗煙可由蚊香、棉繩、香煙等材料陰燃產生。
7線型光束感煙火災探測器
(1)檢查項目
檢查項目、技術要求和不合格情況見表9。

表9
(2)檢查方法
a. 確認線型光束感煙火災探測器與火災報警控制器連接正確并接通電源,處于正常監視狀態。將減光值為0.4dB的濾光片置于線型光束感煙火災探測器的光路中并盡可能靠近接收器,觀察火災報警控制器的顯示狀態和線型光束感煙火災探測器的報警確認燈狀態。如果30s內發出火災報警信號,記錄其響應閾值小于0.5dB,結束試驗。
b. 將減光值為10.0dB的濾光片置于線型光束感煙火災探測器的光路中并盡可能靠近接收器,觀察火災報警控制器的顯示狀態和線型光束感煙火災探測器的報警確認燈狀態。如果30s內未發出火災報警信號,記錄其響應閾值大于10. 0dB。
(3)檢測器具
濾光片:減光值分別為0.4dB和10.0dB;
秒表:測量范圍為0s~60s。
8點型復合式火災探測器
點型復合式火災探測器的產品質量現場檢查,應根據其復合的火災探測器種類,分別按照每種探測器對應的檢查項目、技術要求和檢查方法進行,不合格情況應保持一致。
9手動火災報警按鈕
(1)檢查項目
檢查項目、技術要求和不合格情況見表10。

表10
(2)檢查方法
a. 確認手動火災報警按鈕與火災報警控制器連接正確并接通電源,處于正常監視狀態。按下手動火災報警按鈕的啟動零件,觀察火災報警控制器的顯示狀態和手動火災報警按鈕的報警確認燈狀態。
b. 更換或復位手動火災報警按鈕的啟動零件,復位火災報警控制器,觀察手動火災報警按鈕的報警確認燈狀態。
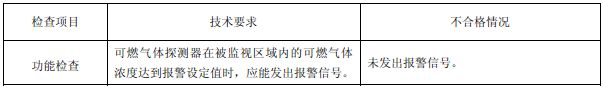
10可燃氣體探測器
(1)檢查項目
檢查項目、技術要求和不合格情況見表11。

表11
(2)檢查方法
a. 確認點型可燃氣體探測器與可燃氣體報警控制器連接正確并接通電源,處于正常監視狀態。向點型可燃氣體探測器施加與其探測氣體種類一致的、合適濃度的可燃氣體,觀察可燃氣體報警控制器的顯示狀態。
b. 確認獨立式或便攜式可燃氣體探測器按制造商規定的供電方式供電,處于正常監視狀態。
向可燃氣體探測器施加與其探測氣體種類一致的、合適濃度的可燃氣體,觀察探測器的聲、光報警狀態。
(3)檢測器具
針對產品不同,配備符合要求濃度的、貯存在便于攜帶的貯氣瓶(或袋)中的試驗氣體。
注:可燃氣體探測器常用試驗氣體如甲烷的報警濃度上限為50%LEL、丙烷的報警濃度上限為50%LEL、氫氣的報警濃度上限為1250×10-6(體積分數)。
11火災報警控制器
(1)檢查項目
檢查項目、技術要求和不合格情況見表12。

表12
(2)檢查方法
a. 確認火災報警控制器與火災探測器和手動火災報警按鈕連接正確并接通電源,處于正常監視狀態。使火災探測器或手動火災報警按鈕發出火災報警信號,觀察控制器發出火災報警聲、光信號(包括火警總指示、部位或探測區指示等)情況及計時、打印情況。
b. 復位火災報警控制器,觀察火災報警信號狀態。
12火災顯示盤
(1)檢查項目
檢查項目、技術要求和不合格情況見表13。

表13
(2)檢查方法
確認火災顯示盤與連接了火災報警觸發器件的火災報警控制器連接正確并接通電源,處于正常監視狀態。通過火災報警觸發器件使火災報警控制器發出火災報警信號,觀察火災顯示盤聲、光報警信號及部位指示情況。
13可燃氣體報警控制器
(1)檢查項目
檢查項目、技術要求和不合格情況見表14。

表14
(2)檢查方法
a. 確認可燃氣體報警控制器與可燃氣體探測器連接正確并接通電源,處于正常監視狀態。觀察可燃氣體報警控制器的濃度顯示情況。
b. 使可燃氣體探測器發出報警信號,觀察可燃氣體報警控制器發出報警聲、光信號(包括部位或探測區指示等)情況及計時、打印情況。
c. 觀察報警信號保持情況,復位可燃氣體報警控制器。
14火災聲和/或光警報器
(1)檢查項目
檢查項目、技術要求和不合格情況見表15。

表15
(2)檢查方法
確認火災聲和/或光警報器按制造商規定的供電方式供電,使其發出火災聲和/或光警報信號,在其3m水平處用聲級計(A計權)測量其聲壓級,在25m處觀察其光信號。
(3)檢測器具
聲級計:測量范圍為0dB~120dB(A計權);
照度計:測量范圍為0lx~500lx。
15消防聯動控制器
(1)檢查項目
檢查項目、技術要求和不合格情況見表16。

表16
(2)檢查方法
a. 確認消防聯動控制器直接或通過模塊與受控設備連接(應選擇啟動后不會造成損失的受控設備進行試驗),接通電源,處于正常監視狀態。
b. 手動操作消防聯動控制器啟動該設備,觀察消防聯動控制器狀態和負載啟動情況。
16氣體滅火控制器
(1)檢查項目
檢查項目、技術要求和不合格情況見表17。

表17
(2)檢查方法
a. 確認氣體滅火控制器配接制造商提供的受其控制設備或負載(應選擇啟動后不會造成損失的受控設備進行試驗),接通電源,處于正常監視狀態。
b. 通過啟動和停止按鍵(按鈕)使氣體滅火控制器接收啟動控制信號后,觀察并記錄氣體滅火控制器狀態(啟動控制信號、延時信號、啟動噴灑控制信號、氣體噴灑信號)、顯示延時時間和保護區域、負載啟動、記錄時間情況并檢查試樣是否能按預置邏輯工作。
17消防電氣控制裝置
(1)檢查項目
檢查項目、技術要求和不合格情況見表18。

表18
(2)檢查方法
a. 確認消防電氣控制裝置與制造商提供的受其控制設備或負載連接,接通電源,處于正常監視狀態。將消防電氣控制裝置設定為自動控制方式,操作消防聯動控制器向消防電氣控制裝置發出聯動控制信號,觀察并記錄執行預定動作情況、負載的運行情況、聲、光指示情況。
b. 將消防電氣控制裝置設定為手動控制方式,通過手動操作發出控制信號,觀察并記錄執行預定動作情況、負載的運行情況和相應指示燈的點亮情況。
18消防設備應急電源
(1)檢查項目
檢查項目、技術要求和不合格情況見表19。

表19
(2)檢查方法
a. 接通主電源,確認消防設備應急電源處于正常監視狀態。斷開主電源,觀察并記錄消防設備應急電源的轉換時間。
b. 恢復主電源,觀察消防設備應急電源是否自動轉換到主電源供電。
(3)檢測器具
秒表:測量范圍為0s~60s。
19消防應急廣播設備
(1)檢查項目
檢查項目、技術要求和不合格情況見表20。

表20
(2)檢查方法
a. 確認消防應急廣播設備接通電源,處于正常監視狀態。通過手動控制方式啟動應急廣播和選擇兩個以上廣播分區,觀察試樣進入應急廣播狀態。檢查試樣的狀態指示、廣播分區的顯示情況。
b. 通過傳聲器進行應急廣播,檢查廣播情況。
20消防電話
(1)檢查項目
檢查項目、技術要求和不合格情況見表21。

表21
(2)檢查方法
a. 將消防電話總機與至少三部消防電話分機和消防電話插孔連接,使消防電話總機與所連的消防電話分機、消防電話插孔處于正常監視狀態。將一部消防電話分機摘機,使消防電話總機與消防電話分機處于通話狀態,觀察并記錄聲、光指示情況以及消防電話分機部位顯示情況;將消防電話分機掛機,觀察并記錄消防電話總機的顯示情況。再將消防電話分機摘機呼叫消防電話總機,觀察并記錄消防電話總機的聲、光指示情況。
b. 將消防電話總機置于與其中一部消防電話分機通話狀態,操作消防電話總機,呼叫另一部消防電話分機,該消防電話分機摘機后,觀察并記錄消防電話總機與兩部消防電話分機通話情況。
21傳輸設備
(1)檢查項目
檢查項目、技術要求和不合格情況見表22。

表22
(2)檢查方法
a. 確認傳輸設備與制造商提供的火災報警控制器連接正確,接通電源,使其處于正常監視狀態,并在傳輸設備與監控中心設備之間建立正常傳輸連接。
b. 使火災報警控制器發出火災報警信息,觀察并記錄試樣發出的火災報警光信號、信息傳輸成功指示情況。
22消防控制室圖形顯示裝置
(1)檢查項目
檢查項目、技術要求和不合格情況見表23。

表23
(2)檢查方法
a. 將消防控制室圖形顯示裝置與制造商提供的火災報警控制器和消防聯動控制器連接,接通電源,使其處于正常監視狀態。
b. 使控制器發出火災報警信號和/或聯動控制信號,期間觀察消防控制室圖形顯示裝置顯示狀態。
23模塊
(1)檢查項目
檢查項目、技術要求和不合格情況見表24。

表24
(2)檢查方法
a. 將模塊與制造商提供的消防聯動控制器及負載連接,接通電源,使其處于正常監視狀態。
b. 對輸入、輸出模塊按制造商的規定輸入相應的輸入或輸出信號,記錄時間并觀察狀態;對中繼模塊按制造商規定的條件進行工作,檢查其性能。
24消防電動裝置
(1)檢查項目
檢查項目、技術要求和不合格情況見表25。

表25
(2)檢查方法
使消防電動裝置處于正常監視狀態后,給其施加制造商規定的啟動信號,觀察并記錄試樣的工作狀態。
25消火栓按鈕
(1)檢查項目
檢查項目、技術要求和不合格情況見表26。

表26
(2)檢查方法
a. 確認消火栓按鈕與控制和指示設備連接正確并接通電源,處于正常監視狀態。按下消火栓按鈕的啟動零件,觀察控制和指示設備的顯示狀態和消火栓按鈕的啟動、回答確認燈狀態。
b. 更換或復位消火栓按鈕的啟動零件,復位控制和指示設備,觀察消火栓按鈕的確認燈狀態。
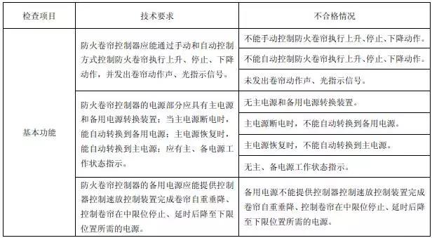
26防火卷簾控制器
(1)檢查項目
檢查項目、技術要求和不合格情況見表27。

表27
(2)檢查方法
a. 確認防火卷簾控制器與卷門機或模擬卷門機負載連接正確并接通電源,處于正常監視狀態。操作手動控制裝置的上升、停止、下降按鈕,或輸入各種控制信號,觀察動作和指示情況。
b. 切斷防火卷簾控制器的主電源,使其由備用電源供電,再恢復主電源,檢查主、備電源的轉換、狀態的指示情況。
c. 切斷防火卷簾控制器的主電源和卷門機的電源,使控制器在備用電源供電的情況下,檢查并記錄控制速放控制裝置動作情況。
智淼君安(江蘇)消防工程技術有限公司http://m.luvata-china.com/
海灣消防安全有限公司主營:GST海灣消防報警設備銷售,消防工程施工改造,氣體滅火、電氣/漏電火災、消防水系統施工安裝,售后維修保養,檢測,調試,海灣消防網站:http://m.luvata-china.com/;海灣消防服務熱線:4006-598-119
本頁關鍵詞:
上一篇:火災自動報警系統的布線有哪些規定和要求? 下一篇:氣體滅火系統的施工及注意事項
技術資料更多 >>



蘇公網安備32058102002148號